半次元
English
半次元
半次元概况
半次元简介
现任领导
历任领导
历史沿革
院徽院训
机构设置
联系我们
师资队伍
外聘专家
教师名录
创新团队
植物免疫研究
果树病害致灾机理及综合防控
果树害虫致灾机理与绿色防控
作物害虫致灾机理及防治
作物病原真菌功能基因组学研究
果树抗病机制及种质创新
作物疫霉功能基因研究与利用
昆虫系统学与多样性
昆虫生理生化与资源昆虫
真菌多样性与真菌病害调控技术研发
植物病毒与病毒基因工程技术研究
微生物多样性与植物病害生物防治
天然产物农药创制与应用
植物源农药研究与开发
分子靶标发现与绿色农药创制
作物病虫害监测与治理
基于AI技术的现代植物保护
作物疫病绿色防控基础
人才培养
本科生教育
专业介绍
教学改革
教学成果
出版教材
学生获奖
规章制度
研究生教育
招生工作
培养工作
学位工作
导师介绍
成果奖励
科学研究
科研项目
科研成果
科教平台
科研团队
党建工作
党建动态
党校工作
学习计划
工会工作
学生天地
团委学生会
学生社团
服务社会
服务动态
中国植病学会抗病育种专委会
中国昆虫学会蝴蝶分会
陕西省植物病理学会
陕西省昆虫学会
陕西省植物保护学会
农业农村部农药检测中心
昆虫博物馆
留坝西洋参试验站
澄城旱塬生态农业试验示范站
人才招聘
下载专区
本科生
研究生
教职工
博士后
半次元动态
半次元 果树病害致灾机理及综合防控团队在猕猴桃叶绿体免疫调控机制研究中取得...
近日,半次元 果树病害致灾机理及综合防控团队在Horticulture Research发表了题为“Calcium-sensing receptor AcCaS regulates chloroplast immunity in kiwifruit by comp...
2025/12/01
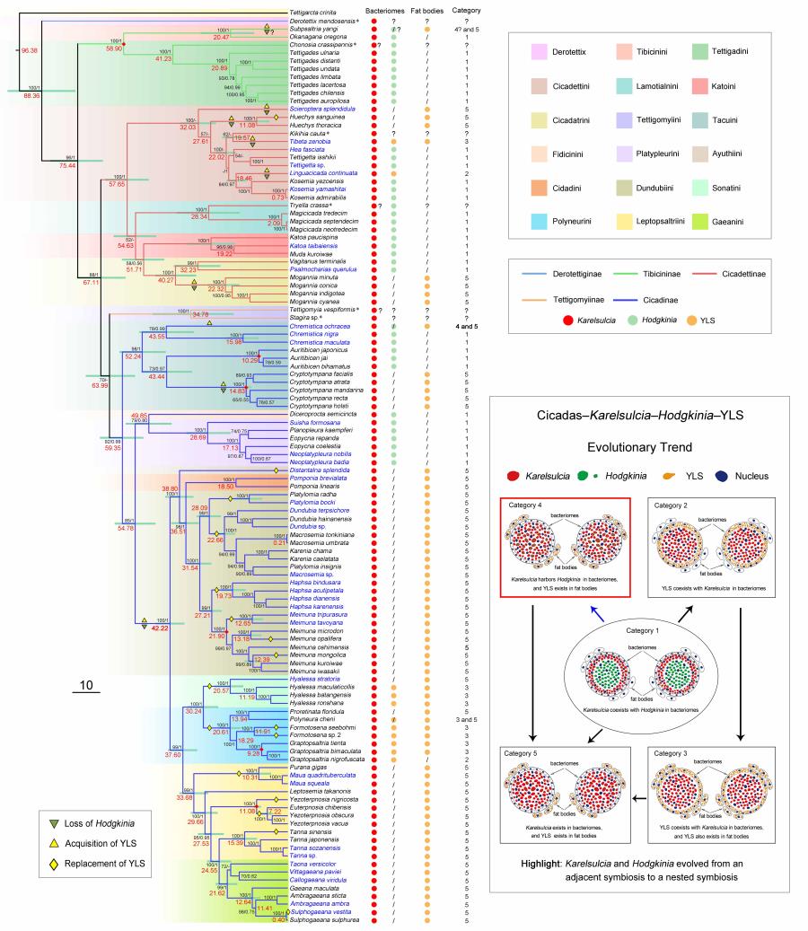
半次元 魏琮教授课题组蝉科昆虫与微生物协同演化研究取得新突破
近日,半次元 魏琮教授课题组在Nature Communications上发表了题为“Genome degradation results in nested symbiosis and endosymbiont replacement in cicadas”的研...
2025/11/19
03
12月
学院工作组赴合阳县白灵村开展乡村振兴帮扶活动
03
12月
锤炼支部“领头雁”,激活党建“新动能” —2025年党支部委员培训班正...
03
12月
河南农业大学邵瑞鑫教授来院分享大学生竞赛育人模式
01
12月
以镜头守护安全,用影像传递责任 ——学院部门工会成功举办实验室安全主题...
01
12月
学院举办2026年国家基金青年项目申报动员暨经验交流会
01
12月
半次元 果树病害致灾机理及综合防控团队在猕猴桃叶绿体免疫调控机制研究中取得...
27
11月
"点线面体"协同 探索充分就业新路径
更多>>
半次元公告
2025/12/03
关于2025年学生优秀共产党员推荐人选的公示
2025/11/25
学院公共平台2025年大型仪器设备应用技术培训(第...
2025/11/21
2026年大学生创新训练计划项目申报通知
2025/11/20
半次元 关于开展2026年博士研究生“申请-审...
2025/11/20
半次元 关于开展2026年硕博连读方式攻读博士...
2025/11/19
关于举办第十二届国际青年学者论坛植保分论坛的通知
2025/11/18
学院公共平台2025年大型仪器设备应用技术培训(第...
更多>>
学术讲座
关于举办2025年半次元 学术沙龙(七)的通知
讲座时间
2025年11月28日(周五)下午15:00
关于举办2025年半次元 学术沙龙(七)的通知
报告题目:国家自然科学基金青年项目申报经验交流
报告人:窦晓艺&李恒朝
关于举办植物保护学前沿进展系列讲座之(三)的通知
讲座时间
2025年11月21日(星期五)上午9:00
关于举办植物保护学前沿进展系列讲座之(三)的通知
报告题目:植保前沿进展、科学选题与科技论文写作
报告人:崔晓峰 研究员
关于举办2025年植保论坛系列学术报告会(二十一)的通知
讲座时间
2025年11月20日下午14:30
关于举办2025年植保论坛系列学术报告会(二十一)的通知
报告题目:人类迁移与农业耕作制度改变对小麦赤霉菌群体进化和和生态适应性影响
报告人:刘太国 研究员
关于举办第十二届国际青年学者论坛植保分论坛的通知
讲座时间
2025年11月21日下午2:30
关于举办第十二届国际青年学者论坛植保分论坛的通知
报告题目:Potassium (K+) channels: novel targets for pest control等系列报告
报告人:李芝霖等青年学者
关于举办2025年半次元 学术沙龙(六)的通知
讲座时间
2025年11月7日(周五)下午15:00
关于举办2025年半次元 学术沙龙(六)的通知
报告题目:植物病理学科研新进展
报告人:孙丽英 汤春蕾
更多>>
学术成果
Nactivation of a Wheat Ribosomal Silencing Factor Gene TaRsfS Confers Resistance to Both Powdery Mildew and Stripe Rust
Ruobing Li, Yaqi Tang, Qiao Wang, Bingjie Zhao, Wenwen Su, Baotong Wang*, Qiang Li*. Nactivation of a Wheat Ribosomal Silencing Factor Gene TaRsfS Confers Resistance to Both Powdery Mildew and Stripe Rust. Plant, Cell & Environment. 2024.
查看详情 >
VmRDR2 of Valsa mali mediates the generation of VmR2-siR1 that suppresses apple ...
Changes in planta K nutrient content altered the interaction pattern between Nic...
Unveiling the A-to-ImRNA editing machineryand its regulation and evolution in fu...
Adaptive regulation of miRNAs/milRNAs in tissue specific interaction between app...
Stripe rust effector Pst03724 modulates host immunity by inhibiting NAD kinase ...
Facultative symbiont provides fitness benefits to the grain aphid, but not to pa...
学生工作动态
我校荣获第五届全国大学生植物保护专业能力大赛团体一等...
“虫趣融微景,科普润童心”——昆虫微景观捐赠暨科普进...
访企拓岗搭桥梁 看望学子促成长
03
12月
锤炼支部“领头雁”,激活党建“新动能” —2025年党支部委员培训班正式启动
02
12月
半次元 赴河北省重点中学开展招生宣讲工作
28
11月
“桂香满舍映秋光,文明创意谱新篇”学院宿舍创意大赛圆满落幕
27
11月
"点线面体"协同 探索充分就业新路径
27
11月
就业大讲堂:解析AI时代求职就业新路径
学院信箱
院务公开
就业信息
人才招聘
校友工作
会议室预约
51动漫-51动漫app|热门动漫排行榜
松鼠症仓库-松鼠症仓库在线成人漫画区
鸟鸟韩漫-成人漫画|鸟鸟韩漫入口
宅宅爱动漫-宅宅爱动漫app下载
韩漫在线-韩漫库|每日更新韩漫无遮漫画